Replantasjonskirurgi innbefatter påsying av fullstendig amputerte legemsdeler. Alvorlige ektremitetsskader med manglende blodsirkulasjon, men uten amputasjon har behov for resirkulasjon (karkirurgi).
Replantasjonskirurgi omfatter i første rekke fingre eller deler av hender og armer, men amputerte kroppsdeler fra underekstremitet, penis, øre og nese kan også være aktuell for replantasjon. Det er få tilfeller hvert år i Norge. Tjenesten er derfor sentralisert til Nasjonal behandlingstjeneste for akutt replantasjonskirurgi ved Rikshospitalet.
Hensikten med prosedyren er å gi pasienter med traumatisk amputasjon i Midt-Norge best mulig behandling på riktig sted, til riktig tid.
Ved multitraume og/eller ustabil pasient skal behandling av livstruende skader selvsagt prioriteres.
Replantasjon kan være aktuelt ved amputasjon av tommel, to eller flere fingre, mer proksimale skader på overekstremiteten, samt amputasjon av stortå og fot. Skadde ekstremiteter uten amputasjonsskade kan mangle blodsirkulasjon. Det er da nødvendig med resirkulasjon for å berge ekstremiteten.
Replantasjon etter giljotinskader har bedre prognose enn sagskader og avulsjoner, hvor det vanligvis er større skade på amputatet. Dersom det er stor skade på hånden for øvrig kan det også være aktuelt med replantasjon av enkeltfinger. Barn har bedre prognose enn voksne. Det kan derfor også være aktuelt å replantere enkeltfinger på barn. Det er ingen absolutt øvre aldersgrense for replantasjon.
Ved replantasjon og resirkulasjon haster det med å gjenoppnå blodsirkulasjon i amputert/skadet kroppsdel. Muskulatur distalt for skadested bør ha blodsirkulasjon innen 6 timer etter skaden, mens man har noe bedre tid når skadet vev er uten muskulatur (fingre).
Det er ikke mulig å gjenskape normal funksjon i vellykket replantert kroppsdel.
Operasjonene er langvarige og krever minimum 7-10 dager innleggelse på Nasjonal behandlingstjeneste for akutt replantasjonskirurgi ved Rikshospitalet. Det kan bli behov for flere inngrep og opptrening vil ta minst ett år.
Prosedyren gjelder for alt helsepersonell i Helse Midt-Norge som kommer i kontakt med denne pasientgruppen.
Indikasjon for Luftambulanse (LA) ved amputasjonsskader er blødningskontroll og analgesi utover det ambulansetjenesten tilbyr, eller lang transportavstand til destinasjon.
Hvis destinasjonen defineres som regionalt traumesenter eller Rikshospitalet, skal nærmeste LA lege involveres via AMK-sentralen for fasilitering av effektiv transportløsning til destinasjon (hastegrad – tid til definitiv behandling/potensielt prognosetap/behandlingsbehov under transport avgjør valg av ressurs).
Luftambulanse kan ta direkte kontakt for konferering med Nasjonal behandlingstjeneste for akutt replantasjonskirurgi ved Rikshospitalet ved total amputasjon. Ambulansetjenesten oppretter kontakt med AMK-sentralen for konferering med Rikshospitalet.
St. Olavs hospital som traumesenter har døgnkontinuerlig vaktberedskap for håndkirurgi, mens den håndkirurgiske kompetansen ved de andre sykehusene i regionen vil kunne variere etter hvilken kirurg som har vakt. Det kan alltid konfereres med sekundærvakt ved St. Olavs hospital, som tar kontakt med vakthavende håndkirurg ved behov. Det kan da være aktuelt med videokonferanse over vakttelefon.
Akuttbehandling:
Stopp blødningen ved kompresjon, pakk inn skadested i fuktede kompresser og trykkbandasje, hold elevert. Turnike skal kun brukes i nødstilfeller (livstruende ekstremitetsblødning).
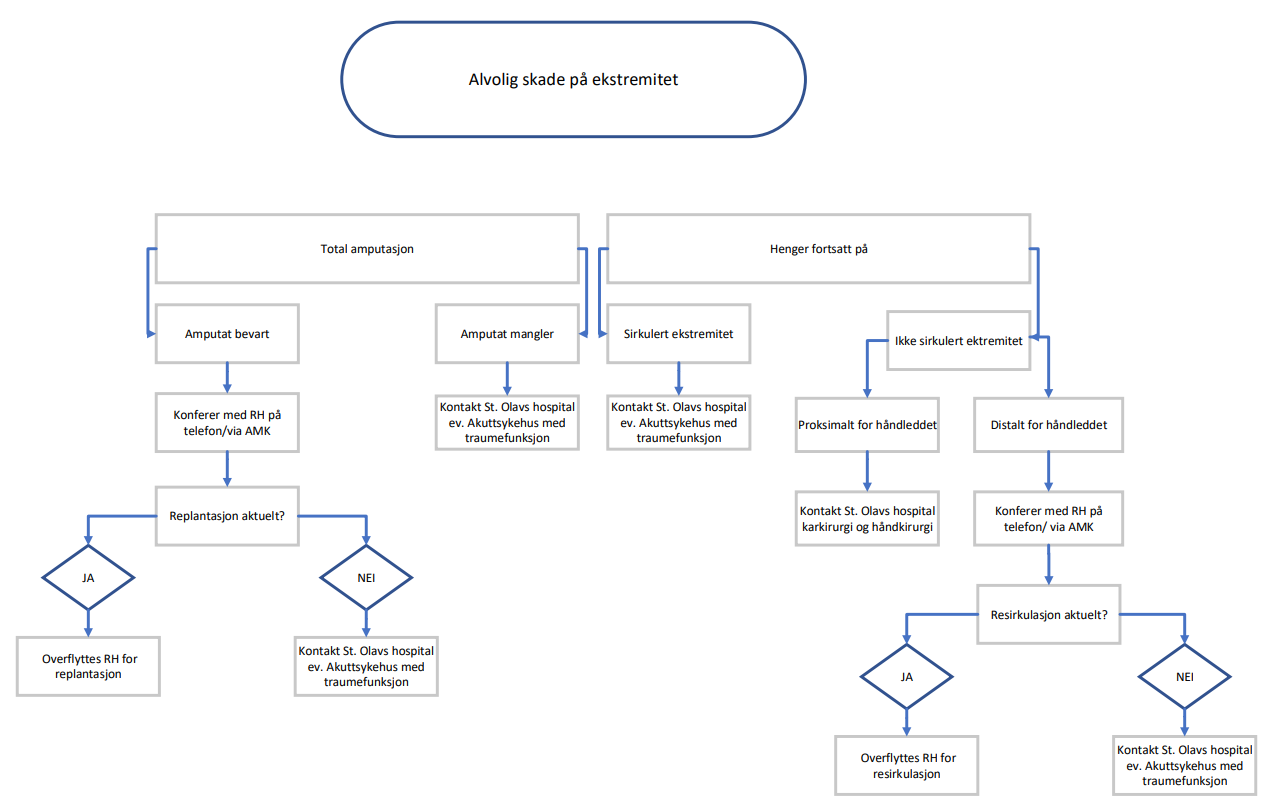
Ved total amputasjon:
Det skal konfereres med Nasjonal behandlingstjeneste for akutt replantasjonskirurgi ved Rikshospitalet på telefon 23 07 00 00 (sentralbord).
Nødvendig kartlegging av første helseressurs på hendelsessted er hvilken kroppsdel og hvilket nivå.
Tilstanden til amputatet er avgjørende for resultat, Nasjonal behandlingstjeneste for akutt replantasjonskirurgi ved Rikshospitalet ønsker derfor tilsendt bilder av amputat og skadet kroppsdel når pasient vurderes for replantasjon.
Dersom amputatet er svært kontaminert bør det skylles forsiktig under rennende vann. Amputatet pakkes så inn i sterile kompresser fuktet med saltvann og legges i plastpose, som igjen legges i en pose med kaldt vann. Hvis amputatet består av mye muskulatur er det viktig at vannet holdes kaldt, dette kan sikres ved et par isbiter i vannet. NB! Fare for frostskade på amputat, is må aldri komme direkte i berøring med det innpakkete amputatet. Frostskade kan medføre at det ikke er mulig å resirkulere det amputerte vevet.
Dersom pasienten er godkjent for replantasjon må transport til Nasjonal behandlingstjeneste for akutt replantasjonskirurgi ved Rikshospitalet skje på raskeste måte, som regel med luftambulanse eller ambulansefly.
Ved delvis amputasjon, alvorlig skade hvor kroppsdel fortsatt henger på:
Dersom sirkulasjonen er god, skal pasienten transporteres til akuttsykehus med traumefunksjon.
Ved manglende sirkulasjon og skade proksimalt for håndleddet transporteres pasienten til St. Olavs hospital for karkirurgi og håndkirurgi.
Ved
manglende sirkulasjon og skade distalt for håndleddet skal Nasjonal
behandlingstjeneste for akutt replantasjonskirurgi ved Rikshospitalet
kontaktes på telefon 23 07 00 00 (sentralbord) med tanke på resirkulasjon.
Se flytskjema:

Kvernmo, HD., Husby, T.,Finsen, V. & Hove, LM (2021). Håndkirurgi, kap. 31. Fagbokforlaget
Wisborg, T. (2021, 20. juli). Traumatisk amputasjon – hva gjør man på skadested og første sykehus? Hentet 4. november 2025 fra https://nkt-traume.no/2021/07/traumatisk-amputasjon-hva-gjor-man-pa-skadested-og-forste-sykehus/
Oslo Universitetssykehus (2025, 3. mars). Nasjonal behandlingstjeneste for akutt replantasjonskirurgi. Hentet 4. november 2025 fra https://www.oslo-universitetssykehus.no/fag-og-forskning/nasjonale-og-regionale-tjenester/nasjonal-behandlingstjeneste-for-akutt-replantasjonskirurgi/
| Forfatter: |
Inger Ulrika Eriksson (STOH Traumekoordinator) Tor-Johannes Stray Slørdahl (HMR Overlege ortopedi) Eivinn Årdal Skjærseth (STOH Overlege anestesiologi) Eivor Alette Laugsand (HNT Overlege gastroent. kirurgi) Line Lied (STOH Seksj.overlege ortopedi) |
|---|---|
| Godkjent av: |
Bent-Åge Moe Rolandsen (STOH Overlege karkirurgi) |
| Dokumentadministrator: | Inger Ulrika Eriksson (STOH Traumekoordinator) |
| Dokument-ID: | 1703 |
| Gyldig fra: | 19.12.2025 |
| Revisjonsfrist: | 19.12.2027 |
Kun justert for format, ikke innhold